중부발전 4년 연속 ‘동반성장 최우수’… 언론재단 3년째 ‘낙제’

유승혁 기자
수정 2024-04-15 15:13
입력 2024-04-15 15:05
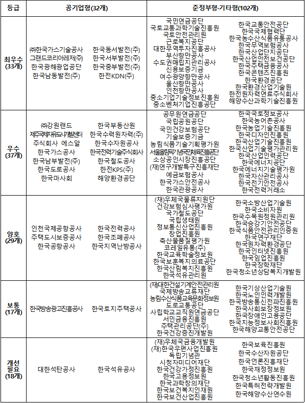
2023년 공공기관 동반성장 평가결과
33개 기관 최우수… 18개기관 최하위
언론진흥재단 등 8개기관 3년연속 낙제
결과는 기재부 ‘공공기관 경영평가’ 반영
중소벤처기업부는 15일 134개 공공기관에 대한 2023년도 동반성장 평가 결과를 발표했다. 공공기관 동반성장 평가는 ‘대·중소기업 상생협력 촉진에 관한 법률’에 따라 매년 시행되며 결과는 기획재정부가 실시하는 공공기관 경영평가에 반영된다. 상생협력 실적 등에 따라 ‘최우수’ 등급부터 ‘개선 필요’까지 5개 등급으로 나뉜다. ▲최우수 33개 ▲우수 37개 ▲양호 29개 ▲보통 17개 ▲개선 필요 18개 기관 등이었다.
지난해 최우수 등급을 받은 33개 기관 중 20개 기관은 2022년 평가에 이어 2년 연속 가장 높은 등급을 차지했다. 특히 4년 연속 최우수 등급을 받은 한국중부발전은 공공기관 최초로 납품대금 연동제 동행 기업에 참가했다. 수탁기업 338개의 동행기업 참여를 유도하고 8건의 연동 약정을 체결했다.
2022년과 비교하면 지난해 최우수·우수 등급이 각각 6·15개 증가했다. 전체 공공기관 134개 중 45개 기관의 등급이 전년보다 상향됐다. 오영주 중기부 장관은 “중소기업과의 동반성장을 위한 공공기관의 선도적 역할이 강화되고 있다”면서 “공공기관 우수사례가 기업생태계로 확산할 수 있도록 지원하겠다”고 밝혔다.
유승혁 기자
Copyright ⓒ 서울신문 All rights reserved. 무단 전재-재배포, AI 학습 및 활용 금지
